跳到主要內容區
東華語傳系
NDHU ILC.
Menu
最新消息
行政公告
演講與活動
榮譽公告
升學榜單
認識語傳
本系介紹
本系成員
專業教室
課程資訊
課程大觀
族語工坊
學生能力
實習資訊
原住民族師資培育
學習資源
系學會
母語屋
影視組
學生成果
東華之聲廣播電台
東華之聲廣播電台
招生訊息
招生資訊
東華優勢
其他連結
常用表單
常見問題
學校行事曆
本系相關法規
本校防疫專區
捐獻語傳
聯絡我們
Language
繁體中文
English
日文
搜尋
本功能需使用支援JavaScript之瀏覽器才能正常操作
首頁
行政公告
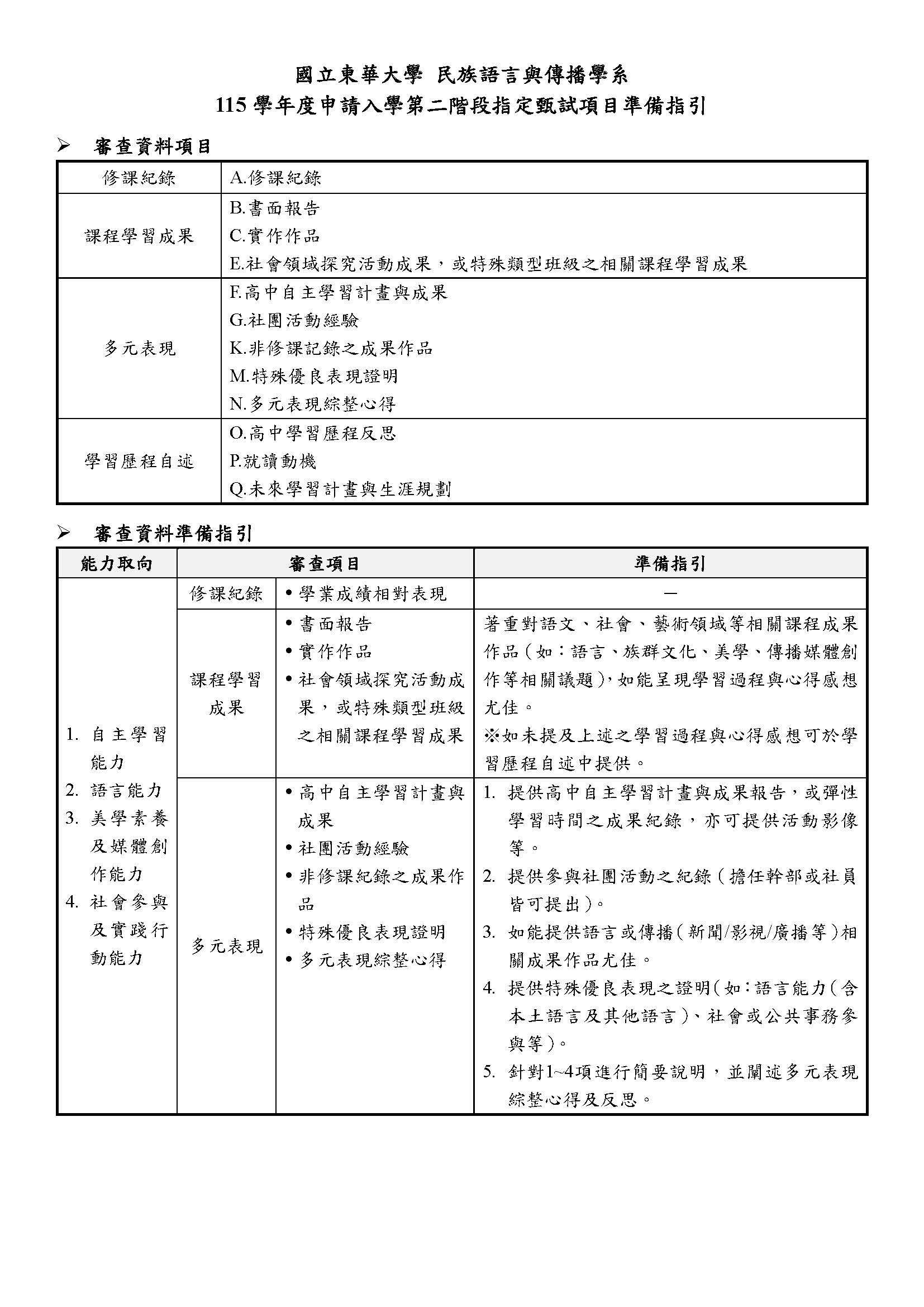
【申請入學】115學年度民族語言與傳播學系申請入學書面資料準備指引
115學年度民族語言與傳播學系申請入學第二階段指定甄試項目準備指引.pdf
瀏覽數:
友善列印
分享
Close (Esc)
Share
Toggle fullscreen
Zoom in/out
Previous (arrow left)
Next (arrow right)